おかげさまで開設25周年up786.info 創業祭

up786.info

詳しくはこちら
マイストア マイストア 変更
  • 即日配送
  • 広告
  • 取置可能
  • 店頭受取

HOT ! ソケット式電池 交換済 ポケモン クリスタル ポケットモンスター ゲームボーイ GBC レトロゲーム UP786_INFO

※up786.info 限定モデル
YouTuberの皆様に商品の使い心地などをご紹介いただいております!
紹介動画はこちら

ネット販売
価格(税込)

5277

  • コメリカード番号登録、コメリカードでお支払いで
    コメリポイント : 4ポイント獲得

コメリポイントについて

購入個数を減らす
購入個数を増やす

お店で受け取る お店で受け取る
(送料無料)

受け取り店舗:

お店を選ぶ

近くの店舗を確認する

納期目安:

13時までに注文→17時までにご用意

17時までに注文→翌朝までにご用意

受け取り方法・送料について

カートに入れる

配送する 配送する

納期目安:

08月02日頃のお届け予定です。

決済方法が、クレジット、代金引換の場合に限ります。その他の決済方法の場合はこちらをご確認ください。

※土・日・祝日の注文の場合や在庫状況によって、商品のお届けにお時間をいただく場合がございます。

即日出荷条件について

受け取り方法・送料について

カートに入れる

欲しいものリストに追加

欲しいものリストに追加されました

ソケット式電池 交換済 ポケモン クリスタル ポケットモンスター ゲームボーイ GBC レトロゲーム UP786_INFOの詳細情報

この度は、当ショップを閲覧くださり、ありがとうございます。
レトロゲームに関する商品を多数取り揃えておりますので、
お求めの商品が、見つからない場合など、お気軽にご質問ください。
★おかげさまで電池交換販売実績2000突破★
メルカリshopの実績は、まだありませんが
別アカウント複数の統計になりますが
おかげさまで電池交換メンテナンスでの
販売実績が4年間で2000個突破致しました。
メルカリshopの方での販売もお客様に満足していただけるように
精一杯頑張らせていただきます。
【商品内容】
・ポケモン クリスタル
※商品画像のプレイ画像はイメージです。
セーブが残っていてもさいしょからを選んでください。
【商品説明】
出荷当時のCR1616タブ付き電池を綺麗に取り外し
「CR1616」ボタン電池専用のバッテリーホルダー(ソケット)を
取り付けています。
ドライバー1本あれば、次回から簡単に電池交換可能です。
また無料サービスとして
・接点の清掃
・基盤の掃除
・カセットの消毒
を行っております。
安心してお買い求めください。
※タブ付き大容量電池式をご希望の方は、別ページにあります。
こちらのゲームソフトは、セット販売や、大容量、ソケット式を
まとめてみられるリンクがあります。↓
#GAMERS QUEST【ポケモンGB】
お気軽にご相談ください。
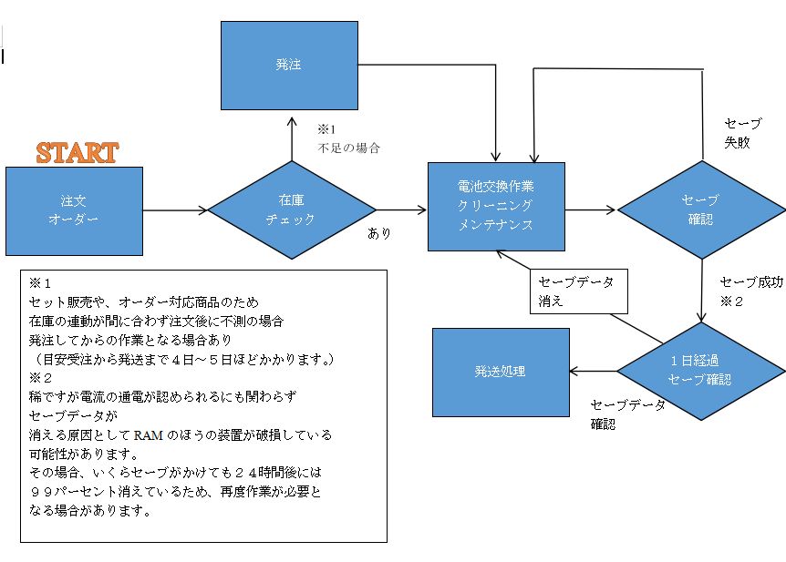
【注文の流れ】※画像4枚目参照
注文

電池交換作業(セーブ確認)
↓1日後
セーブ確認

発送
----------------------------------
【大容量電池の特徴】
・ソケットより部品が少ないので安価
・10年以上セーブが消えない。
※余り使わなければ40年ほどもつ
※結局いつか消える
【ソケット式の特徴】
・ハンダづけ無しでドライバー1本で簡単に電池交換できる
・CR1616容量は小さめ
※余り使わなければ10年~15年はもつ
※ある程度の期間で交換すれば永遠にセーブが消えない
------------------------------------
【※※※注意※※※】
※セット販売等、在庫の管理に幅があるため、一部取り寄せ後の作業、発送となる場合あります。その際は4日~5日ほどの出荷時間あり。
※レトロゲームの商品画像と実際のソフトの状態は異なります。
※汚れがひどいものや、ラベルが無い物は使いません(shopの判断)
【以下検索タグ】
#GBA #ゲームボーイアドバンス #バッテリー #部品 #カスタム #保護シート
#保護フィルム #GBC #GBASP #GBP #GBM #DS #3DS #ヒンジ #スピーカー
#シェル IPS #ガラススクリーン #新品 #レト

カテゴリー:
ゲーム・おもちゃ・グッズ##テレビゲーム##その他機種##ゲームボーイ##ソフト
商品の状態:
やや傷や汚れあり
配送料の負担:
送料無料
配送の方法:
未定(出品者が手配)
発送元の地域:
栃木県
発送までの日数:
2~5日

同じカテゴリの 商品を探す

ベストセラーランキングです

このカテゴリをもっと見る

この商品を見た人はこんな商品も見ています

近くの売り場の商品

このカテゴリをもっと見る

カスタマーレビュー

オススメ度  4.4点

現在、4744件のレビューが投稿されています。